संस्थागत तथा सुशासनको स्थिति
चौदण्डीगढी नगरपालिकाको संस्थागत तथा सुशासनको स्थिति
८.१ संगठनात्मक तथा मानव संसाधनको अवस्था
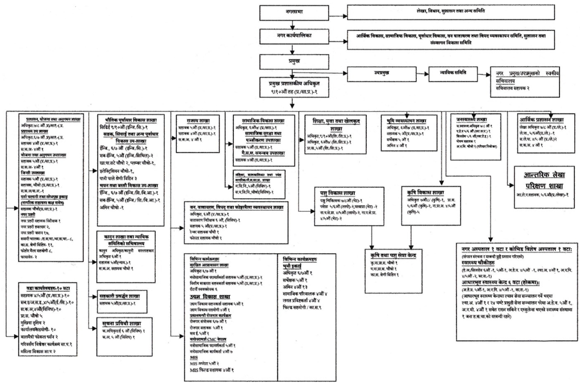
८.१.१ नगरपालिकाको संगठनात्मक ढाँचा

८.२ सेवा सुविधा सञ्चालन र व्यवस्थापन
८.२.१ उपलब्ध सेवा सुविधाको प्रकार
- ◆अपाङ्ग परिचयपत्र वितरण तथा अद्यावधिक
- ◆निःशुल्क उपचार सिफारिस
- ◆कृषि समूह दर्ता, नवीकरण तथा खारेजी
- ◆कृषि यन्त्र, औषधी तथा पशु औषधि उपचार र उपकरण वितरण
- ◆बाली तथा पशुपंक्षी बीमा
- ◆प्राइवेट फर्म दर्ता, नवीकरण तथा खारेजी
- ◆व्यवसाय दर्ता, नवीकरण तथा खारेजी
- ◆सहकारी दर्ता तथा खारेजी
- ◆संघ संस्था दर्ता तथा खारेजी
- ◆रोजगार परामर्श
- ◆व्यक्तिगत घटना दर्ता
- ◆सामाजिक सुरक्षा भत्ताको नयाँ लाभग्राही दर्ता तथा नवीकरण
- ◆घ वर्गको निर्माण व्यवसायी इजाजत पत्र वितरण तथा नवीकरण
- ◆घर निर्माण अनुमति
- ◆घरनक्शा पास तथा अभिलेखीकरण
- ◆विवाद निरोपण तथा मेलमिलाप
- ◆छात्रवृत्ती सिफारिस
- ◆विद्यालय सञ्चालन तथा कक्ष थप अनुमति
- ◆तालिमहरू सञ्चालन
- ◆नगरपालिका र वडा कार्यालयहरूबाट विभिन्न सिफारिस र प्रमाणितका कार्यहरू आदि
८.२.२ सेवा प्रवाह प्रक्रिया र पृष्ठपोषण
अपाङ्ग तथा ज्येष्ठ नागरिक परिचयपत्र वितरण: सम्बन्धित व्यक्तिको निवेदन, वडाको सिफारिस र आवश्यक परेको खण्डमा विशेषज्ञ चिकित्सकको सिफारिसका आधारमा अपाङ्ग परिचयपत्र वितरण समितिले जाँचबुझ गरी परिचयपत्र वितरण गर्ने ।
ज्येष्ठ नागरिक परिचयपत्र: नागरिकता प्रमाणपत्रको प्रतिलिपि सहित निवेदन पेश गरेमा जाँचबुझ गरी परिचयपत्र वितरण हुने ।
क्लब दर्ता: बाल क्लव, किशोरी क्लब, युवा क्लब, सञ्जालहरु विधान, बैठकका निर्णयहरु, आवश्यक अन्य कागजातहरु संलग्न गरी निवेदन पेश गरेमा आवश्यक जाँचबुझ गरी उपयुक्त भएमा दर्ता हुने र नियमानुसार नवीकरण तथा खारेजीको कार्य गरिने ।
निःशुल्क उपचार सिफारिस: सम्बन्धित व्यक्तिको निवेदन, अस्पतालको प्रेषण पूर्जा र वडाको सिफारिसका आधारमा निःशुल्क उपचार सिफारिस समितिका आधारमा निःशुल्क उपचारका लागि सिफारिस हुने ।
कृषि समूह दर्ता: प्रस्तावित समूहको निर्णय प्रतिलिपि, नागरिकता प्रमाण पत्रहरु सहित निवेदन पेश भएपछि कृषि तथा पशु सेवा उपशाखाले आवश्यक जाँचबुझ गरी कृषि समूह दर्ता गर्ने र नियमानुसार नवीकरण तथा खारेजीको कार्य गरिने ।
कृषि यन्त्र, औषधी तथा पशु औषधी उपचार र उपकरण वितरण: वार्षिक कार्यक्रम, लक्षित वर्गको माग र निवेदनका आधारमा कृषि यन्त्र र पशु उपचार उपकरण वितरण हुने । सेवा केन्द्रहरुबाट उपचार सेवा निःशुल्क रुपमा उपलब्ध हुने ।
बाली तथा पशुपंक्षी बीमा: नगरपालिकाले अनुदानमा इच्छुक व्यक्तिहरुको बाली तथा पशुपंक्षी बीमा गरिदिने ।
व्यवसाय दर्ता: वडाको सिफारिस, जग्गाधनी प्रमाण–पत्रको प्रतिलिपि, नेपाली नागरिकता प्रमाणपत्रको प्रतिलिपि र निवेदन इच्छुकले पेश गरेमा व्यवसाय दर्ता र सोको नियमानुसार नवीकरण तथा खारेजीको कार्य गरिने ।
सहकारी दर्ता: विनियम सहित भेलाका निर्णयहरुका प्रतिलिपि, नागरिकता प्रमाणपत्रका प्रतिलिपिहरु र आवश्यक अन्य कागजातहरु संलग्न गरी पेश गरेमा आवश्यक जाँचबुझ गरी उपयुक्त देखिएमा सहकारी संस्था दर्ता हुने, एकीकरण, विभाजन र नियमानुसार दर्ता खारेजीको कार्य गरिने ।
स्थानीय संघ संस्था दर्ता: विधान, बैठकका निर्णयहरुका प्रतिलिपि, नागरिकता प्रमाण पत्रका प्रतिलिपिहरु, आवश्यक अन्य कागजातहरु संलग्न गरी निवेदन पेश गरेमा आवश्यक जाँचबुझ गरी उपयुक्त भएमा संघ संस्था दर्ता हुने र नियमानुसार नवीकरण तथा खारेजीको कार्य गरिने ।
रोजगार परामर्श: वैदेशिक रोजगारीमा जान चाहने व्यक्तिहरुका लागि रोजगार सेवा केन्द्रबाट परामर्शको कार्य गरिने ।
श्रम स्वीकृति: व्यक्तिगत श्रम स्वीकृतिका लागि रोजगार प्रदायक कम्पनीले दिएको भिजा, सम्झौताको कागजात लगायतका कागजातहरु संलग्न गरी पेश गरेमा अनलाइन माध्यमबाट सोको स्वीकृतिको कार्य अगाडि बढाइने र स्वीकृति भई आए पश्चात् प्रिन्ट गरी स्वीकृति पत्र प्रदान गरिने ।
पुनः श्रम स्वीकृति: वैदेशिक रोजगारीबाट बिदामा फर्किएका व्यक्तिहरु पुनः वैदेशिक रोजगारीमा जान थाल्दा पुनः श्रम स्वीकृतिका लागि रोजगार प्रदायक कम्पनीले दिएको भिजा, सम्झौताको कागजात लगायतका कागजातहरु संलग्न गरी पेश गरेमा अनलाइन माध्यमबाट सोको पुनः स्वीकृतिको कार्य अगाडि बढाइने र स्वीकृति भई आए पश्चात् प्रिन्ट गरी स्वीकृति पत्र प्रदान गरिने ।
वैदेशिक रोजगारी सहायता: वैदेशिक रोजगार बोर्ड मार्फत् प्रदान गरिने मृत्यु तथा अंगभंग क्षतिपूर्ति, परिवार स्वास्थ्य उपचार खर्च, मृत्यु भएमा शव घरसम्म झिकाउने कार्य, विदेशमा अलपत्र परेकाको उद्दार तथा खोजतलास लगायतका कार्यका लागि वडाको सिफारिस सहित अन्य आवश्यक कागजातहरु संलग्न गरी निवेदन पेश गरेमा आवश्यक प्रक्रिया अगाडि बढाई सेवा प्रदान गरिने ।
व्यक्तिगत घटना दर्ता: सूचकले दिएको सूचना फाराम र आवश्यक अन्य कागजातहरुको आधारमा स्थानीय पञ्जीकाधिकारीले जाँचबुझ गरी अनलाइन व्यक्तिगत घटना दर्ता गरी दर्ता प्रमाण पत्र प्रदान गर्ने ।
सामाजिक सुरक्षा भत्ताको नयाँ लाभग्राही दर्ता तथा नवीकरण: ज्येष्ठ नागरिक, ज्येष्ठ नागरिक एकल महिला, अपांग, विधुवा, दलित बालबालिका पोषण भत्ता, लोपोन्मुख नागरिकका लागि सामाजिक सुरक्षा भत्तामा नयाँ लाभग्राहीको रुपमा दर्ता हुन वडा कार्यालयमा आप्नो आवश्यक कागजातहरु सहित फाराम भरी निवेदन पेश गरेमा जाँचबुझ गर्दा योग्य देखिएमा नयाँ लाभग्राहीका रुपमा दर्ता भई अर्को महिनाबाट भत्ता पाउने व्यवस्था रहेको छ ।
सामाजिक सुरक्षा भत्ता नवीकरण: सामाजिक सुरक्षा भत्तामा दर्ता रहि रहेका व्यक्तिहरुका लागि प्रत्येक वर्ष भदौको महिनाभित्र आप्नो कागजातहरु सहित फाराम भरी निवेदन पेश गरेमा नवीकरणको कार्य तथा तथ्याङ्क अद्यावधिक गरिने व्यवस्था रहेको छ ।
घ वर्गको निर्माण व्यवसायी इजाजत पत्र वितरण: आवश्यक जनशक्ति र यन्त्र उपकरणको विवरण र प्रमाणहरुको प्रतिलिपि, नागरिकता प्रमाणपत्रको प्रतिलिपि संलग्न गरी निवेदन पेश गरेमा आवश्यक जाँचबुझ गरी कार्यपालिकाको निर्णय बमोजिम इजाजत पत्र प्रदान गर्ने र नियमानुसार नवीकरण तथा खारेजीको कार्य गरिने ।
घर निर्माण अनुमति, घरनक्शा पास तथा अभिलेखीकरण: निर्माण गर्ने घरको ड्रइङ डिजाइन सहित घरनक्शा पासका लागि नागरिकता प्रमाणपत्रको प्रतिलिपि सहित निवेदन पेश गरेमा आवश्यक जाँचबुझ र प्रक्रिया पूरा गरी घरनक्शा पास गरिने र सोका आधारमा घर निर्माण अनुमति प्रदान हुने ।
घर नक्शा अभिलेखीकरण: पुराना घरहरुका हकमा निर्मित घरको नक्शा, नागरिकता प्रमाणपत्रको प्रतिलिपि सहित निवेदन पेश गरेमा आवश्यक जाँचबुझ र प्रक्रिया पूरा गरी अभिलेखीकरण प्रमाणपत्र प्रदान गरिने ।
विवाद निरुपण तथा मेलमिलाप: स्थानीय न्यायिक समितिले आफ्ना क्षेत्राधिकार भित्रका विभिन्न विषयमा न्याय निरुपण तथा मेलमिलापका कार्य गर्ने ।
छात्रवृत्ती सिफारिस: निःशुल्क अध्ययनका लागि वडाको सिफारिस सहित निवेदन पेश गरेमा आवश्यक जाँचबुझ गरी छात्रवृत्तिका लागि सिफारिस गर्ने ।
विद्यालय सञ्चालन तथा कक्ष थप अनुमति: विद्यालय सञ्चालन वा कक्षा थपका लागि आवश्यक पूर्वाधार पूरा गरी आवश्यक अन्य कागजातहरु संलग्न गरी निवेदन पेश गरेमा आवश्यक जाँचबुझ गर्दा उपयुक्त देखिएमा विद्यालय सञ्चालनका लागि अनुमति प्रदान गर्ने ।
तालिम सञ्चालन: नगरपालिकाको आप्नै वार्षिक योजना/कार्यक्रमबाट विभिन्न आय तथा सीपमूलक तालिमहरू सञ्चालन हुने गर्दछन् भने विभिन्न गैरसरकारी संघसंस्थाहरूको समन्वय तथा सहकार्यमा समेत त्यस्ता तालिमहरू सञ्चालन हुने गरिरहेका छन् ।
नगरपालिका र वडा कार्यालयहरुबाट विभिन्न सिफारिस र प्रमाणितका कार्यहरु: स्थानीय तहको क्षेत्राधिकारभित्र रहेका स्थानीय सरकार सञ्चालन ऐन, २०७४ ले तोके बमोजिमका कार्यहरुका लागि आवश्यक कागजातहरु संलग्न गरी नगरपालिका वा वडामा निवेदन पेश गरेमा नियमानुसार सिफारिस तथा प्रमाणितका कार्यहरु गर्ने ।
८.२.३ सामुदायिक मेलमिलाप समिति सम्बन्धी विवरण
नगरपालिकामा नगर उप–प्रमुख को संयोजकत्वमा कार्यपालिका सदस्यहरु र वडा सदस्यहरु समेत गरी ५ सदस्यीय न्यायिक समिति गठन गरिएको छ । यसैगरी यस नगरपालिकामा मेलमिलापकर्ताहरू पनि परिचालन गरिएको छ । यसका साथै वडागत रुपमा टोल विकास संस्थाहरु गठन भइ संचालनमा रहेका छन । जसको विस्तृत विवरण अनुसूचिमा समावेश गरिएको छ ।
८.३ ऐन, नीति नियम र कार्यप्रणाली
८.३.१ नगरपालिकाका स्वीकृत ऐन, नीति, नियम, निर्देशिका तथा मापदण्डहरु
| क्र.स. | नगरपालिकाबाट स्वीकृत ऐन, नीति नियम, निर्देशिका तथा मापदण्डहरु |
|---|---|
| १ | चौदण्डीगढी नगरपालिकाको स्थानीय बजार व्यवस्थापन तथा अनुगमन ऐन, २०७९ |
| २ | चौदण्डीगढी नगरपालिकाको साझेदारीमा कार्यक्रम सञ्चालन तथा व्यवस्थापन गर्ने सम्बन्धी ऐन, २०७९ |
| ३ | चौदण्डीगढी नगरपालिकामा सुशासनको प्रत्याभूति गर्ने सम्बन्धमा व्यवस्थापन गर्न बनेको ऐन २०७९ |
| ४ | चौदण्डीगढी नगरपालिकाको कृषि तथा पशुपंक्षीपालन व्यवसाय प्रवर्द्धन सम्बन्धी ऐन, २०७९ |
| ५ | चौदण्डीगढी नगर युवा तथा खेलकुद विकास समिति गठन तथा सञ्चालन कार्यविधि, २०७९ |
| ६ | चौदण्डीगढी नगरपालिका बजार व्यवस्थापन कार्यविधि, २०७९ |
| ७ | चौदण्डीगढी नगरपालिकाको साझेदारी कार्यक्रम सञ्चालन कार्यविधि, २०७९ |
| ८ | चौदण्डीगढी नगरपालिकाको कार्य सञ्चालन निर्देशिका, २०७७ को पहिलो संशोधन, २०८० |
| ९ | चौदण्डीगढी नगरपालिकाको शिक्षा सुपरिवेक्षण व्यवस्थापन कार्यविधि, २०८० |
| १० | नगर प्रहरी सञ्चालन तथा व्यवस्थापन कार्यविधि, २०७६ को पहिलो संशोधन, २०८० |
| ११ | चौदण्डीगढी नगरपालिकाको विपन्न विद्यार्थी शैक्षिक छात्रवृत्ति व्यवस्थापन कार्यविधि, २०८० |
| १२ | चौदण्डीगढी नगरपालिकाको श्रम डेस्क सञ्चालन कार्यविधि, २०८० |
| १३ | चौदण्डीगढी नगरपालिकाको कर्मचारी तह वृद्धि/बढुवा सम्बन्धी कार्यविधि, २०८० |
| १४ | चौदण्डीगढी कृषि बजार सञ्चालन तथा व्यवस्थापन सञ्चालन सम्बन्धी कार्यविधि, २०८० |
| १५ | चौदण्डीगढी साना सिँचाइ आयोजना सञ्चालन निर्देशिका, २०८० |
| १६ | चौदण्डीगढी नगरपालिकाका स्थानीय बजार व्यवस्थापन तथा अनुगमन ऐन, २०७९ को पहिलो संशोधन, २०८० |
| १७ | चौदण्डीगढी नगरपालिकाको सहकारी नियमावली, २०७० |
| १८ | विपद् व्यवस्थापन कोष सञ्चालन तथा व्यवस्थापन कार्यविधि, २०७५ |
| १९ | अपतकालिन कार्य सञ्चालन कार्यविधि, २०७६ |
| २० | सम्पत्ति कर व्यवस्थापन कार्यविधि, २०७६ |
| २१ | एफ.एम. रेडियो (व्यवस्थापन तथा सञ्चालन) कार्यविधि, २०७६ |
| २२ | स्वास्थ्य राहत कोष कार्यविधि, २०७६ |
| २३ | नगर प्रहरी सञ्चालन तथा व्यवस्थापन कार्यविधि, २०७६ |
| २४ | प्राकृतिक श्रोत व्यवस्थापन कार्यविधि, २०७६ |
| २५ | सार्वजनिक सवारी साधनमा ज्येष्ठ नागरिकलाई छुट र सुविधा |
| २६ | चौदण्डीगढी नगरपालिकाको कार्य सञ्चालन निर्देशिका, २०७७ |
| २७ | चौदण्डीगढी नगरपालिकाको स्वास्थ्य नीति, २०७७ |
| २८ | लैङ्गिक समानता तथा सामाजिक समावेशीकरण नीति, २०७८ |
| २९ | नेपाल ऐन संग्रह खण्ड १७, २०७५ |
| ३० | नगर कार्यपालिका (कार्यसम्पादन) नियमावली, २०७४ |
| ३१ | नगर कार्यपालिका (कार्य विभाजन) नियमावली, २०७४ |
| ३२ | बजार अनुगमन निर्देशिका, २०७५ |
| ३३ | करारमा प्राविधिक कर्मचारी व्यवस्थापन गर्ने सम्बन्धी कार्यविधि, २०७५ |
| ३४ | घ वर्गको निर्माण व्यवसायी इजाजत पत्र सम्बन्धी कार्यविधि, २०७५ |
| ३५ | राजपत्र प्रकाशन सम्बन्धी कार्यविधि, २०७५ |
| ३६ | सहकारी ऐन, २०७५ |
| ३७ | न्यायिक समिति (कार्यविधि सम्बन्धी) ऐन, २०७५ |
| ३८ | फोहोरमैला व्यवस्थापन तथा सरसफाई ऐन, २०७७ |
| ३९ | प्रशासनिक कार्यविधि (नियमित गर्ने) ऐन, २०७५ |
| ४० | संस्था दर्ता ऐन, २०७५ |
| ४१ | घर बहाल कर व्यवस्थापन कार्यविधि, २०७७ |
| ४२ | टोल विकास संस्था (गठन तथा परिचालन) कार्यविधि, २०७८ |
| ४३ | नगर अस्पताल व्यवस्थापन तथा सञ्चालन कार्यविधि, २०७८ |
| ४४ | बारुणयन्त्र व्यवस्थापन तथा सञ्चालन कार्यविधि, २०७७ |
| ४५ | बाल अधिकार संरक्षण तथा सम्बर्द्धन कार्यविधि, २०७७ |
| ४६ | लैङ्गिक हिंसा निवारण कोष सञ्चालन कार्यविधि, २०७७ |
| ४७ | वैदेशिक रोजगार व्यवस्थापन सम्बन्धी कार्यविधि, २०७७ |
| ४८ | व्यवसाय कर सम्बन्धी कार्यविधि, २०७७ |
| ४९ | साझेदारी कार्यक्रम सञ्चालन तथा व्यवस्थापन कार्यविधि, २०७७ |
| ५० | सार्वजनिक जवाफदेहिता प्रवर्द्धन सम्बन्धी कार्यविधि, २०७७ |
| ५१ | सूचना तथा अभिलेख केन्द्रको स्थापना तथा सञ्चालन सम्बन्धी कार्यविधि, २०७७ |
| ५२ | सुरक्षित आवास कार्यक्रम कार्यान्वयन कार्यविधि, २०७७ |
| ५३ | सार्वजनिक खरिदमा कन्टेन्जेन्सी रकम खर्चलाई व्यवस्थित गर्ने कार्यविधि, २०७७ |
| ५४ | आर्थिक कार्यविधि, सार्वजनिक खरिद तथा भ्रमण खर्च सम्बन्धी केहि ऐन तथा नियमावलीको संग्रह, २०७९ |
| ५५ | कृषि प्रवर्द्धन ऐन, २०७६ |
| ५६ | राजश्व ऐन, २०७६ |
| ५७ | शिक्षा ऐन, २०७६ |
| ५८ | सार्वजनिक खरिद नियमावली |
| ५९ | उपभोक्ता समिति गठन, परिचालन तथा व्यवस्थापन सम्बन्धी कार्यविधि, २०७७ |
| ६० | कृषि अनुदान वितरण कार्यविधि, २०७७ |
| ६१ | जनतासँग उपमेयर कार्यक्रम सञ्चालन कार्यविधि, २०७७ |
| ६२ | बाल गृह सञ्चालन कार्यविधि, २०७७ |
| ६३ | मेलमिलाप कार्यक्रम सञ्चालन तथा व्यवस्थापन कार्यविधि, २०७७ |
| ६४ | संक्षिप्त वातावरणीय अध्ययन तथा प्रारम्भिक वातावरण परीक्षण कार्यविधि |
| ६५ | चौदण्डीगढी नगर कार्यपालिकाको शिक्षा नियमावली, २०७९ |
| ६६ | चौदण्डीगढी नगरपालिका स्थानीय भू-उपयोग क्षेत्र वर्गीकरण मापदण्ड तथा वर्गीकरण, २०७९ |
| ६७ | आप्रावासी स्रोत केन्द्र सञ्चालन तथा व्यवस्थापन कार्यविधि, २०७८ |
| ६८ | आप्रावासी स्रोत केन्द्र (सञ्चालन तथा व्यवस्थापन) कार्यविधि, २०७८ |
| ६९ | चौदण्डीगढी नगरपालिका नगर खेलकुद सञ्चालन सम्बन्धी कार्यविधि, २०७५ |
| ७० | पशुपन्छी तथा मत्स्य प्रवर्द्धन कार्यक्रम सञ्चालन कार्यविधि, २०७८ (मिति २०७८/०७/१० को नेपाल सरकारको मन्त्रीस्तर निर्णयबाट स्वीकृत) |
| ७१ | प्राविधिक सहायक र रोजगार सहायक पदपूर्ति सम्बन्धी मापदण्ड, २०७८ |
| ७२ | चौदण्डीगढी नगरपालिका कर र गैरकर राजश्व उठाउने ऐन, २०८१ |
| ७३ | चौदण्डीगढी आधारभूत नगर अस्पताल सञ्चालन तथा व्यवस्थापन कार्यविधि, २०८० (पहिलो संशोधन २०८१) |
| ७४ | रोजगार संवाद मञ्च (सञ्चालन तथा व्यवस्थापन) कार्यविधि, २०८१ |
| ७५ | आर्थिक सहायता वितरण तथा व्यवस्थापन ऐन, २०८१ |
| ७६ | नगर प्रमुख प्राविधिक अध्ययन छात्रवृत्ति कार्यक्रम सम्बन्धी ऐन, २०८१ |
| ७७ | चौदण्डीगढी नगरपालिका स्वास्थ्य बिमा संयोजक समिति गठन तथा संचालक कार्यविधि, २०८१ |
| ७८ | बाल क्लव तथा बाल संचालन गठन तथा सहजीकरण निर्देशिका, २०८१ |
| ७९ | चौदण्डीगढी नगरपालिकाको निर्णय र आदेश र अधिकारको प्रमाणीकरण (कार्यविधि) नियमावली, २०८१ |
| ८० | चौदण्डीगढी नगरपालिका जग्गा खण्डिकरण तथा प्लटिङ्ग सम्बन्धी कार्यविधि, २०८१ |
| ८१ | पशु स्वास्थ्य शिविर सञ्चालन कार्यविधि, २०८१ |
| ८२ | चौदण्डीगढी नगरपालिकाको आन्तरिक श्रोत मार्फत पशुपन्छी तथा मत्स्य विकास कार्यक्रम सञ्चालन सम्बन्धी कार्यविधि, २०८१ |
| ८३ | सार्वजनिक जग्गा संरक्षण तथा उपयोग सम्बन्धी कार्यविधि, २०८१ |
| ८४ | चौदण्डीगढी नगरपालिकामा प्राविधिक कर्मचारी व्यवस्थापन गर्ने सम्बन्धी कार्यविधि, २०७५ परिमार्जन |
| ८५ | चौदण्डीगढी नगरपालिकाको उपभोक्ता समिति गठन, परिचालन तथा व्यवस्थापन ऐन, २०८१ |
| ८६ | न्यायिक समितिको न्याय सम्पादन निर्देशिका, २०८१ |
| ८७ | चौदण्डीगढी नगरपालिकाको व्याक हो लोडर सञ्चालन सम्बन्धी कार्यविधि, २०८२ |
| ८८ | नगर प्रहरी सञ्चालन तथा व्यवस्थापन कार्यविधि, २०७६ को संशोधन, २०८० लाई संशोधनको लागि तयार गरिएको ३ (तीन) महले फारम |
| ८९ | चौदण्डीगढी नगर यूवा तथा खेलकुद विकास समिति गठन तथा सञ्चालन कार्यविधि, सञ्चालन निर्देशिका, २०७९ लाई संशोधनको लागि तयार गरिएको ३ (तीन) महले फारम |
| ९० | चौदण्डीगढी नगरपालिकाको कार्य सञ्चालन निर्देशिका, २०७७ को संशोधन, २०८० लाई संशोधनको लागि तयार गरिएको ३ (तीन) महले फारम |
| ९१ | समूह सहकारी, समिति व्यक्तिगत फर्मलाई नगरपालिकाको ७५ प्रतिशत लागत अनुदानमा पशुपालन खोर सुधार कार्यक्रम सञ्चालन कार्यविधि, २०८१ |
| ९२ | आधारभूत शिक्षा उत्तीर्ण परीक्षा सञ्चालन तथा प्रमाणीकरण कार्यविधि, २०८१ |
८.३.२ नगरकार्यपालिका कार्यालयमा कार्यरत जनशक्ति
तालिका नं. ७२: कार्यपालिकाको कार्यालयमा कार्यरत जनशक्तिको विवरण
| विद्यमान शाखा | कर्मचारीहरुको तह | स्थायी | करार | ज्यालादारी |
|---|---|---|---|---|
| प्रमुख प्रशासकीय अधिकृत | प्र.प्र.अ. | १ | ||
| शिक्षा शाखा | उपसचिव | १ | ||
| शिक्षा अधिकृत सातौँ | १ | |||
| प्राविधिक सहायक पाँचौ | १ | |||
| आर्थिक प्रशासन शाखा | लेखा अधिकृत आठौँ | १ | ||
| लेखा अधिकृत आठौँ | १ | |||
| योजना शाखा | अधिकृत छैठौँ | १ | ||
| पूर्वाधार विकास शाखा | इन्जिनियर सातौँ | १ | ||
| सब इन्जिनियर पाँचौ | २ | |||
| खा.पा.स.टे. पाँचौ | १ | |||
| अ.स.इ चौथो | १ | |||
| अमिन | १ | |||
| स्वास्थ्य शाखा | व.ज. अधिकृत आठौँ | १ | ||
| सि.अ.हे.व. छैठौँ | १ | |||
| सि.अ.न.मी. निरीक्षक छैठौँ | १ | |||
| पोषण सहायक | १ | |||
| पशु सेवा शाखा | पशु चिकित्सक छैठौँ | १ | ||
| पशु सेवा प्राविधिक पाँचौ | १ | |||
| ना.प.से.प्रा चौथो | १ | १ | ||
| ना.प.स्वा.प्रा. चौथो | १ | |||
| प्रशासन शाखा | अधिकृत छैठौँ | १ | ||
| कम्प्युटर अपरेटर पाँचौ | १ | |||
| प्रशासन सहायक चौथो | १ | |||
| भारी सवारी चालक (दमकल) | १ | |||
| फायरमेन | १ | |||
| हलुका सवारी चालक | ७ | |||
| नगर प्रहरी संयोजक | १ | |||
| नगर प्रहरी जवान | १६ | |||
| सामाजिक परिचालक (दर्ता चलानी) | १ | |||
| इलेक्ट्रिसियन | १ | |||
| व्याक हो लोडर चालक | १ | |||
| व्याक हो लोडर हेल्पर | १ | |||
| कार्यालय सहयोगी | १ | १३ | ||
| सरसफाई सहयोगी | ५ | |||
| रोजगार सेवा केन्द्र | रोजगार संयोजक | १ | ||
| रोजगार सहायक | १ | |||
| प्राविधिक सहायक पाँचौ | १ | |||
| सूचना प्रविधि शाखा | सूचना प्रविधि अधिकृत | १ | ||
| जिन्सी शाखा | नायव सुब्बा | १ | ||
| सहायकस्तर चौथो | १ | |||
| कृषि विकास शाखा | कृषि स्नातक छैठौँ | १ | ||
| प्रा.स. पाँचौ | १ | |||
| ना.प्रा.स. चौथो | १ | १ | ||
| महिला तथा बालबालिका शाखा | महिला विकास निरीक्षक पाँचौ | १ | ||
| अपाङ्गता सहायता सहजकर्ता | १ | |||
| राजश्व शाखा | सहायकस्तर पाँचौ | १ | ||
| स.कम्प्युटर अपरेटर चौथो | ३ | |||
| सामाजिक सुरक्षा तथा पञ्जीकरण स्वा इकाई | MIS Operator पाँचौ | १ | ||
| सहकारी शाखा | सहायकस्तर पाँचौ | १ | ||
| सामाजिक विकास शाखा | सहायकस्तर पाँचौ | १ | ||
| कार्यालय सहयोगी | १ | |||
| सुरक्षित आप्रावासन शाखा | कार्यक्रम संयोजक | १ | ||
| वित्तीय साक्षरता सहजकर्ता | १ | |||
| लघु उद्यम शाखा | उद्यम विकास सहजकर्ता | १ | ||
| उद्यम विकास सहयोगी | १ | |||
| न्यायिक शाखा | सहायकस्तर पाँचौ | १ | ||
| कानूनी सल्लाहकार | १ | |||
| मनोसामाजिक परामर्श शाखा | सामाजिक मनोविमर्श संयोजक | १ | ||
| भूमि सेवा केन्द्र | संयोजक | १ | ||
| सर्वेक्षक | १ | |||
| अमिन | ६ | |||
| सामाजिक परिचालक | २ | |||
| फाल्ड सहयोगी | ४ | |||
| लगत प्रविष्टकर्ता | १ | |||
| वन, वातावरण, विपद् तथा फोहोरमैला व्यवस्थापन शाखा | प्राविधिक सहायक पाँचौ | १ | ||
| जम्मा | २७ | ८८ | २ |
८.३.३ वडा कार्यालयमा कार्यरत जनशक्तिको विवरण
तालिका नं. ७३: वडा कार्यालयमा कार्यरत जनशक्तिको विवरण
| वडा नं. | कर्मचारीहरुको तह | स्थायी | करार |
|---|---|---|---|
| वडा नं.१ | अधिकृत छैठौँ (वडा सचिव) | १ | |
| सब इन्जिनियर | १ | ||
| सामाजिक परिचालक | १ | ||
| मनोसामाजिक कार्यकर्ता | १ | ||
| कार्यालय सहयोगी | १ | ||
| वडा नं.२ | सहायकस्तर चौथो (वडा सचिव) | १ | |
| असिष्टेन्ट सब इन्जिनियर | १ | ||
| सहायकस्तर चौथो | १ | ||
| मनोसामाजिक कार्यकर्ता | १ | ||
| कार्यालय सहयोगी | २ | ||
| वडा नं.३ | सहायकस्तर चौथो (वडा सचिव) | १ | |
| सामाजिक परिचालक | १ | ||
| मनोसामाजिक कार्यकर्ता | १ | ||
| असिष्टेन्ट सब इन्जिनियर | १ | ||
| कार्यालय सहयोगी | १ | ||
| वडा नं.४ | सहायकस्तर चौथो (वडा सचिव) | १ | |
| सहायकस्तर चौथो | १ | ||
| प्राविधिक सहायक चौथो | १ | ||
| कम्प्युटर अपरेटर पाँचौ | १ | ||
| कार्यालय सहयोगी | १ | ||
| वडा नं.५ | अधिकृत छैठौँ (वडा सचिव) | १ | |
| सामाजिक परिचालक | १ | ||
| असिष्टेन्ट सब इन्जिनियर | १ | ||
| सहायक कम्प्युटर अपरेटर | १ | ||
| मनोसामाजिक कार्यकर्ता | १ | ||
| कार्यालय सहयोगी | ३ | ||
| वडा नं.६ | सहायकस्तर पाँचौ (वडा सचिव) | १ | |
| फिल्ड सहायक | १ | ||
| ना.प्रा.स. | १ | ||
| मनोसामाजिक कार्यकर्ता | १ | ||
| कार्यालय सहयोगी | १ | ||
| वडा नं.७ | पशु स्वा.प्राविधिक पाँचौ (वडा सचिव) | १ | |
| सब इन्जिनियर | १ | ||
| सहायक कम्प्युटर अपरेटर | १ | ||
| सामाजिक परिचालक | १ | ||
| कार्यालय सहयोगी | १ | ||
| वडा नं.८ | सहायकस्तर चौथो (वडा सचिव) | १ | |
| असिष्टेन्ट सब इन्जिनियर | १ | ||
| सहायक कम्प्युटर अपरेटर | १ | ||
| बालमैत्री सहजकर्ता | १ | ||
| मनोसामाजिक कार्यकर्ता | १ | ||
| कार्यालय सहयोगी | १ | ||
| वडा नं.९ | सहायकस्तर पाँचौ (वडा सचिव) | १ | |
| असिष्टेन्ट सब इन्जिनियर | १ | ||
| प्राविधिक सहायक चौथो | १ | ||
| सहायक कम्प्युटर अपरेटर | १ | ||
| मनोसामाजिक कार्यकर्ता | १ | ||
| कार्यालय सहयोगी | १ | ||
| वडा नं.१० | प्राविधिक सहायक चौथो (वडा सचिव) | १ | |
| असिष्टेन्ट सब इन्जिनियर | १ | ||
| सामाजिक परिचालक | १ | ||
| माली बगैँचे | १ | ||
| कार्यालय सहयोगी | १ |